School Integrated Management System (SIMS)
Sign in
Contact Us
Home
Students
Admission
Career
Central Repository
Tutorials
Brand Maker
Make a Gift
Contact us
Download Forms
0
0
Online Payment
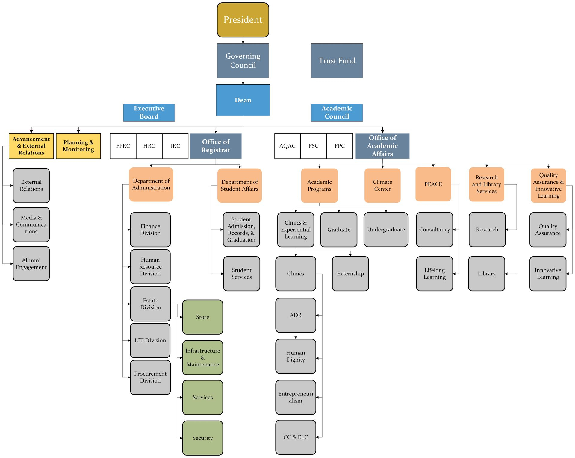
JSW Law Organizationa Chart